關于什么情況需要設置防火門監控系統的官方答復
關于什么情況需要設置防火門監控系統的官方答復
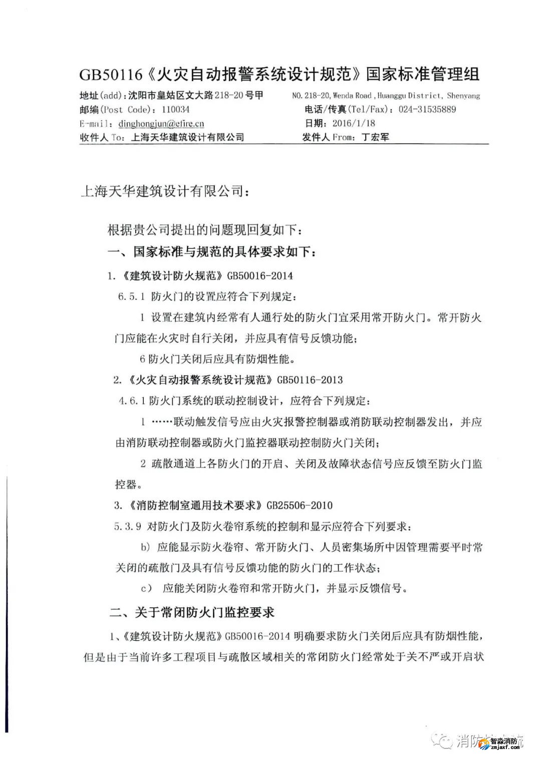
一、2016年1月18日國家標準《火災自動報警設計規范》管理組的回復:具有消防控制室的場所應設置防火門監控系統,防火門監控系統應監視所有與人員疏散相關的常閉及常開的防火門。


二、2017年6月6日公安部消防局的答復:某種消防設施是否需要設置,主要執行《建筑設計防火規范》等建筑類規范。除《建筑設計防火規范》專門規定的具有信號反饋功能的防火門外(常開防火門),其他防火門暫不強制要求設置防火門監控系統,但鼓勵有條件的場所設置。


兩種不同的答復,如何執行應根據當地主管部門的要求。需要注意的是,如果場所內無消防控制室或無火災自動報警系統,但場所內設置了常開防火門,那么也應設置防火門監控系統。
智淼君安(江蘇)消防工程技術有限公司http://m.cqcpsy.cn/海灣消防公司主營:海灣消防報警系統銷售,消防設備安裝,海灣氣體滅火、海灣電氣火災、消防水噴淋系統施工安裝,售后維修,海灣消防網站:http://m.cqcpsy.cn/;海灣消防服務熱線:4006-598-119
本頁關鍵詞:關于什么情況需要設置防火門監控系統的官方答復
技術資料更多 >>


蘇公網安備32058102002147號